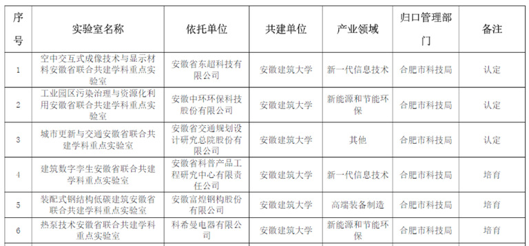
4月19日,安徽省科学技术厅和安徽省教育厅联合下发了《关于发布首批安徽省联合共建学科重点实验室认定和培育名单的通知》(皖科基地秘〔2023〕108号),由我校参与共建的“空中交互式成像技术与显示材料”等3个联合实验室获得认定,“建筑数字孪生”等3个联合实验室获得培育。

安徽省联合共建学科重点实验室的认定和培育,标志着我校在成像技术与显示材料、污染治理与资源化利用、城市更新与交通等重点领域的创新和研发有了更高的平台。重点实验室将以“企业出题—高校院所与企业联合攻关解题—成果与资源双方共享”的开放合作建设模式,以产业发展和学科建设为引领,加强产学研协同发展,加速科技成果落地转化,将企业技术需求和高校院所学科专业建设、人才培养相结合,开展有组织、系统性的研究。(审稿:雷经发)

